欄目:社保常見問題 作者:瑞方人力 時間:2019-09-17
人力資源服務行業是新型的行業,對于企業來說人力資源服務行業的出現,改變了他們的用工模式,幫助企業節約管理成本,減少用工成本。下面,我們就一起來了解一下人力資源服務行業,了解一下2019人力資源服務行業前景。
人力資源服務行業定義及分類
人力資源服務業是為工人的就業和職業發展以及雇主管理和開發人力資源提供相關服務的行業。細分領域包括中高端人才搜索、靈活就業、人力資源外包、在線招聘、綜合人力資源咨詢、人力資源軟件系統、崗位轉移服務等。人力資源服務業作為現代服務業的重要組成部分,有助于解決摩擦和失業問題,促進人力資源的有效開發和優化配置,提高勞動生產率,具有長期投資價值。
根據不同就業階段員工的需求,人力資源服務行業可分為靈活就業服務、直接招聘、在線招聘、企業信息管理服務、招聘流程外包服務、職業管理等子行業
人力資源服務行業發展歷程

人力資源服務產業鏈結構分析
人力資源服務業的上游是人力資源。人力資源是指一個國家或地區處于工作年齡以下、工作年齡以下和工作年齡以上但有工作能力的總人口。這是經濟發展的第一要素。其數量、質量和配置是影響國家經濟增長的決定性因素。人力資源服務業的下游是用人單位。根據不同的背景,用人單位主要有三種類型:國有企業、民營企業和外資企業。
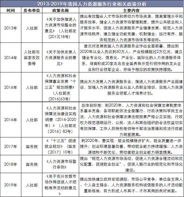
人力資源服務行業政策分析
我國政府非常重視人力資源服務業的發展。為了促進人力資源服務業的快速發展,我國制定了一系列促進人力資源服務業發展的政策法規。2018年《人力資源市場暫行條例》強調了人力服務業的標準化和市場化。隨著政策紅利的不斷發放,預計未來中國人力資源服務業將快速發展。

中國人力資源服務行業發展現狀分析
1、勞動力市場供求平衡分析
供給上,我國人口紅利消退,勞動力成本提升,人力資源服務機構具備專業和規模招工優勢。人口紅利直接推動我國經濟高增長,但隨計劃生育實施,我國人口出生率持續下降,2000年后低于1.5%。受出生率下降影響,我國15-59歲的勞動人口從2011年9.41億逐年下降至2017年9.16億,占總人口比重從69.8%下降至65.9%。
需求方面,隨著國內服務業及高新技術業快速發展,我國第三產業GDP占比從1978年24.6%提升至2018年52.2%,第三產業日益崛起,同時,經濟發展逐漸由總量向質量驅動轉型,加強企業精細化運營要求,由此企業加大對中高端人才的需求。
據國家工商總局統計,截至2018年底,全國實有市場主體達1.1億戶,其中企業是3474.2萬戶。2018年新增市場主體2149.58萬戶,新增企業670萬戶,平均每天新增企業1.83萬戶。

資料來源:公開資料整理
此外我國世界500強企業數量從2012年79個增至2018年120個,頭部企業整體實力持續增強,大型企業對中高端管理和技術人才及其他稀缺人才的需求正在增加。
人力資源服務行業細分市場發展現狀
(1)人力資源外包產業
人力資源外包服務業是人力資源服務業的重要組成部分。近年來,中國人力資源外包市場蓬勃發展,市場規模迅速擴大。2018年,中國人力資源外包市場規模增至1785億元,同比增長18.06%。
(2)靈活就業市場
靈活就業(Flexible Employment)主要用于解決突然增加、高峰期和季節性的人員需求,以及在內部資源不能滿足業務需求時獲得特殊的專業人才和替換缺席的員工。
中國靈活就業行業起步較晚,仍處于初級階段。近年來,技術工人市場顯示出高度繁榮,2014年至2018年,CAGR的這一比例為26.4%。未來,靈活的勞動力市場仍有較大的發展勢頭和空間。
影響人力資源服務行業的因素分析
(一)有利因素
(1)人力資源服務行業市場潛力巨大
(2)國家政策大力支持人力資源服務行業發展
(3)產業轉型升級和區域發展為本行業創造發展機遇
(二)不利因素
(1)起步較晚,行業集中度較低,整體實力有待提高
(2)人才競爭加劇、專業人才儲備不足
人力資源服務行業未來趨勢分析
(1)行業規模將進一步增大
(2)人力資源服務向高知識含量的專業化發展
(3)人力資源服務業品牌建設受到重視
(4)信息化水平進一步提升
(5)市場細分和產業結構優化進一步升級
上文簡單的介紹了當下人力資源服務行業的現狀及前景,人力資源服務行業是一個新興行業,很多人都不是很了解,如果想了解更具體更詳細的人力資源服務行業知識,請關注我們網站。
標簽: 人力資源 人力資源服務 2019人力資源服務行業
上一篇:企業人事外包大概多少錢?
版權所有 ? 2012-2025 瑞方人力蜀ICP備12001518號網站地圖
瑞方人力百科 | 人力資源事務外包百科 | 人力資源事務外包貼吧
聲明:網站圖片來源于網絡,版權歸原作者所有,如有侵權請聯系客服,我方立即刪除!